Renault RE 20 Turbo Italeri 1/12



Benutzeravatar
Ex43er
Beiträge: 1309
Registriert: So 9. Feb 2014, 12:25
Wohnort: Saarbrücken

Brummi hat geschrieben: 57 Plastik
10 Schrauben
9 Schläuche
2 Keilriemen
Frei nach Goscinny & Uderzo:
Wieviel Tassen Kaffee, Liter Bier, sonstige geistige Getränke usw. hast Du dafür gebraucht? Nichtzutreffendes bitte streichen.😎
"Die größten Kritiker der Elche waren früher selber welche!"
Brummi
Beiträge: 464
Registriert: Mo 1. Jun 2020, 17:54
Been thanked: 1 time

Hallo!

Paar Kleinigkeiten habe ich machen können.
Zuerst einmal die Stoßdämpfer.
35.JPG
35.JPG (50.52 KiB) 6180 mal betrachtet
_1150926.JPG
_1150926.JPG (289.66 KiB) 6180 mal betrachtet
Sind ja ähnlich wie die vorne. Nur habe ich diesmal die Kolbenstangen "verchromt".
Habe mir so einen Stift mit flüssigem Chrom gekauft.
Bin richtig begeistert!
Kommt aber auf den Bildern leider nicht so gut rüber.
Dann musste ich das Motorgehäuse lackieren.
36.JPG
36.JPG (72.19 KiB) 6180 mal betrachtet
Ürsprünglich wollte ich das eigentlich komplett mit der Aisbrush machen.
Aber das Maskieren war eine Aufgabe, welche meine Fähigkeiten überschreitet.
Habe dann praktisch nur Aluminium gebrusht und den Rest mit dem Pinsel gemacht.
Ist aber auch so ganz okay geworden.
_1150932.JPG
_1150932.JPG (387.63 KiB) 6180 mal betrachtet
Danach kamen noch ein paar Teile ans Gehäuse. Unter anderem auch die Zylinderbänke.
So sieht das zumindest ja schon mal einem Motor ähnlich.
_1150937.JPG
_1150937.JPG (368.16 KiB) 6180 mal betrachtet
_1150935.JPG
_1150935.JPG (343.57 KiB) 6180 mal betrachtet
Ich denke, dass ich nächste Woche wieder mehr Zeit zum basteln haben werde.
Bis dahin...

Gruß Christian
Nougat
Beiträge: 315
Registriert: So 9. Jul 2017, 02:23

Das was ich bisher sehe gefällt mir sehr gut :thumbup:
Nougat
Brummi
Beiträge: 464
Registriert: Mo 1. Jun 2020, 17:54
Been thanked: 1 time

Ja, Danke!
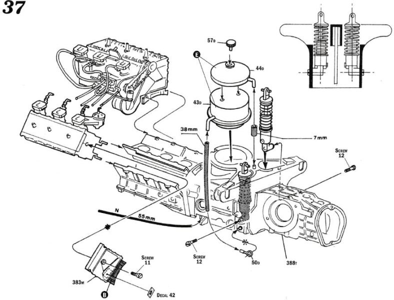
Und ich sehe gerade, dass ich ein Bild vergessen hatte...
Bauschritt 37 nämlich.
Hole ich hiermit nach!
37.JPG
37.JPG (82.44 KiB) 6155 mal betrachtet
Gruß
Christian
Benutzeravatar
Miss_Blitz
Beiträge: 559
Registriert: Sa 13. Apr 2019, 20:39
Wohnort: Oberösterreich

Oh das blau am Motorblock ist geil !!!!!!
Welche Farbe ist das?
Das ganze agregat gefällt mir ... da wäre es ja mal zu überlegen in 1:12 mal was bauen ...
sehr cool
:arrow: Hier geht´s zu meinem Modellbau-Showroom

:respekt: all Humans! :!: ! :!:
Brummi
Beiträge: 464
Registriert: Mo 1. Jun 2020, 17:54
Been thanked: 1 time

Hallo!


Das Blau ist von Vallejo, Nr.: 71.071, Arctic Blue.
Guckst du:
_1150945.JPG
_1150945.JPG (262.03 KiB) 6142 mal betrachtet
Später werden noch die Ventildeckel in der Farbe montiert, sonst würde man kaum noch etwas von dem Blau sehen.
Und ja, der Motor macht Spaß!
Viele kleine Teile, viele Details.
Laut Bauanleitung wird ca. 80% des Motors in Alluminium lackiert.
Würde man hier stets das selbe nehmen, würde das ziemlich langweilig aussehen, wie ich finde.
Deshalb habe ich mir mehrere Aluminiumfarben zugelegt.
7 Stück insgesamt.
So kann ich etwas variieren. Weil ja auch in Echt nicht jedes Teil aus Aluminium gleich aussieht. Mal ist es heller, mal dunkler, mal glänzt es mehr, mal weniger.
Liegt natürlich auch am Fertigungsprozess.
Ich habe aber auch wieder eine Kleinigkeit gemacht.
Bauschritt 38 und 39.
38-39.JPG
38-39.JPG (74.14 KiB) 6142 mal betrachtet
Und so sieht das dann aus:
_1150941.JPG
_1150941.JPG (319.02 KiB) 6142 mal betrachtet
_1150942.JPG
_1150942.JPG (317.91 KiB) 6142 mal betrachtet
_1150943.JPG
_1150943.JPG (278.5 KiB) 6142 mal betrachtet
_1150944.JPG
_1150944.JPG (323.63 KiB) 6142 mal betrachtet
Eine Wasserpumpe hätten wir dann schon mal.
Als nächstes kommt die andere Seite, welche auch über eine Wasserpumpe verfügt.
Demnächst dann...

Gruß
Christian
Benutzeravatar
Miss_Blitz
Beiträge: 559
Registriert: Sa 13. Apr 2019, 20:39
Wohnort: Oberösterreich

Danke für die Farbe.
:thumbup:
:arrow: Hier geht´s zu meinem Modellbau-Showroom

:respekt: all Humans! :!: ! :!:
Benutzeravatar
Rafael Berlin
Beiträge: 995
Registriert: Do 9. Aug 2018, 19:20
Wohnort: Berlin
Has thanked: 5 times
Been thanked: 26 times

Irgendwie hatte ich mir den Motor in 1:12 wesentlich größer vorgestellt. Das Centstück hat mir da etwas die Augen geöffnet.

Sieht wirklich klasse aus und ich verfolge jeden deiner Bauschritte mit großer Freude :thumbup:

Viele Grüße
Rafael
e ^ (i π) + 1 = 0
LXD
Moderator (Revell)
Beiträge: 2474
Registriert: Mi 12. Mär 2014, 19:52
Been thanked: 1 time

Das sieht alles sehr gut aus bisher :respekt:
Benutzeravatar
Ex43er
Beiträge: 1309
Registriert: So 9. Feb 2014, 12:25
Wohnort: Saarbrücken

Rafael Berlin hat geschrieben: Irgendwie hatte ich mir den Motor in 1:12 wesentlich größer vorgestellt.
Das kommt auch nicht von ungefähr. Alle erfolgreichen Turbo.Motoren der Wing-Car Äera, mit Ausnahme des BMW.Motors, also Renault, TAG-Porsche, Honda und Ferrari waren V6 Triebwerke. Der Motor sollte sich möglichst klein an das Chassis anschließen und die Luft ungehindert links und rechts vorbeiströmen. Wer schon mal den Tamiya-Ferrari 312T4 gebaut hat, der weiß wie prominent sich bei ihm die Zylinderköpfe in den Luftstrom drängen. Aber ausgerecht dieser Wagen wurde 1979 F1-Weltmeisterfahrzeug. Auch der TAG-Porsche sollte ursprünglich ein Wing-Car antreiben, das Verbot dieser Aerodynamik kam dem zuvor, erfolgreich war er aber trotzdem.
VG
Peter
"Die größten Kritiker der Elche waren früher selber welche!"
Brummi
Beiträge: 464
Registriert: Mo 1. Jun 2020, 17:54
Been thanked: 1 time

Hallo!

@Miss Blitz: Bitte, gern geschehen.

@Rafael: Ist ja nur ein 1,5 Liter Motor. Jede Zylinderbank hat somit 750 ccm. Auch bei 1:12 ist das nicht wirklich riesig.

@Alex: Manchmal denke ich auch, dass ja alles gut ist, aber dann sehe ich hier noch was und da...
Da gibt es noch einiges besser zu machen, aber bei der Qualität des Bausatzes wäre das extrem zeitaufwändig.

Und dann habe ich soeben die andere Seite fertig gestellt.
Bauschritt 40 und 41.
40-41.JPG
40-41.JPG (39.35 KiB) 6094 mal betrachtet
Hier diese Minibaugruppe 41 noch mal mit Centstück, wegen der Größe.
_1150938.JPG
_1150938.JPG (283.81 KiB) 6094 mal betrachtet
_1150940.JPG
_1150940.JPG (275.96 KiB) 6094 mal betrachtet
Und schließlich mit der Wasserpumpe montiert am Kurbelgehäuse.
_1150946.JPG
_1150946.JPG (364.16 KiB) 6094 mal betrachtet
_1150947.JPG
_1150947.JPG (360.15 KiB) 6094 mal betrachtet
_1150949.JPG
_1150949.JPG (306.99 KiB) 6094 mal betrachtet
So, für heute war es das wieder von mir.
Als nächstes kommt der Verteiler mit Zündkabeln und jede Menge Zahnräder...

Gruß
Christian
Brummi
Beiträge: 464
Registriert: Mo 1. Jun 2020, 17:54
Been thanked: 1 time

Hallo!

Und weiter gehts...
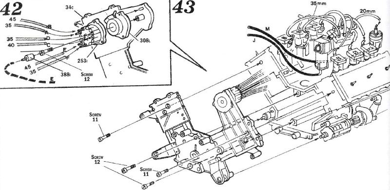
Bauschritt 42 bis 44.
42-43.JPG
42-43.JPG (78.54 KiB) 6052 mal betrachtet
_1150950.JPG
_1150950.JPG (339.98 KiB) 6052 mal betrachtet
_1150951.JPG
_1150951.JPG (278.52 KiB) 6052 mal betrachtet
Endlich wird nun die Rückwand montiert.
_1150952.JPG
_1150952.JPG (372.05 KiB) 6052 mal betrachtet
_1150954.JPG
_1150954.JPG (381.96 KiB) 6052 mal betrachtet
Und dann habe ich noch die ganzen Zahnräder montiert, über welche später dann noch Zahnriemen gelegt werden.
Eine gefährliche Arbeit!
Da kann man sich schnell mal vertun und dann passt es später nicht.
Alle Teile sind unterschiedlich und haben teilweise verschiedene Höhen.
Da gilt es Ordnung bewahren und den Überblick behalten!
44.JPG
44.JPG (95.15 KiB) 6052 mal betrachtet
_1150956.JPG
_1150956.JPG (372.04 KiB) 6052 mal betrachtet
_1150957.JPG
_1150957.JPG (353.78 KiB) 6052 mal betrachtet
_1150958.JPG
_1150958.JPG (375.16 KiB) 6052 mal betrachtet
Und zuletzt noch mal ein Foto mit Größenvergleich:
_1150962.JPG
_1150962.JPG (286.98 KiB) 6052 mal betrachtet
Gruß
Christian
eydumpfbacke
Beiträge: 2496
Registriert: Fr 28. Okt 2016, 10:23
Wohnort: Lübeck
Has thanked: 13 times
Been thanked: 73 times

Da ist der Motor ja schon ein Bausatz im Bausatz.
Gefällt mir sehr gut.
Es grüßt der Reinhart

PS: Sollte das Modell detailliert genug oder originalähnlich werden ist das purer Zufall.
Benutzeravatar
Aktvetos
Beiträge: 3077
Registriert: Mi 6. Nov 2019, 19:48
Wohnort: Wien
Has thanked: 85 times
Been thanked: 137 times
Kontaktdaten:

Aber echt, da sollte man echt überlegen, den Motor neben dem Modell zur Show zu stellen.
Lg Rainer

<-> Meine Website <->
Benutzeravatar
Ex43er
Beiträge: 1309
Registriert: So 9. Feb 2014, 12:25
Wohnort: Saarbrücken

eydumpfbacke hat geschrieben: Da ist der Motor ja schon ein Bausatz im Bausatz.
Nicht ohne Grund gab es von Ferrari 126C2 und F40 die entsprechenden Motoren auch separat als Kits. Der Renault-Motor hätte dies auch verdient.
"Die größten Kritiker der Elche waren früher selber welche!"
Antworten

Zurück zu „Bauberichte (Zivil)“